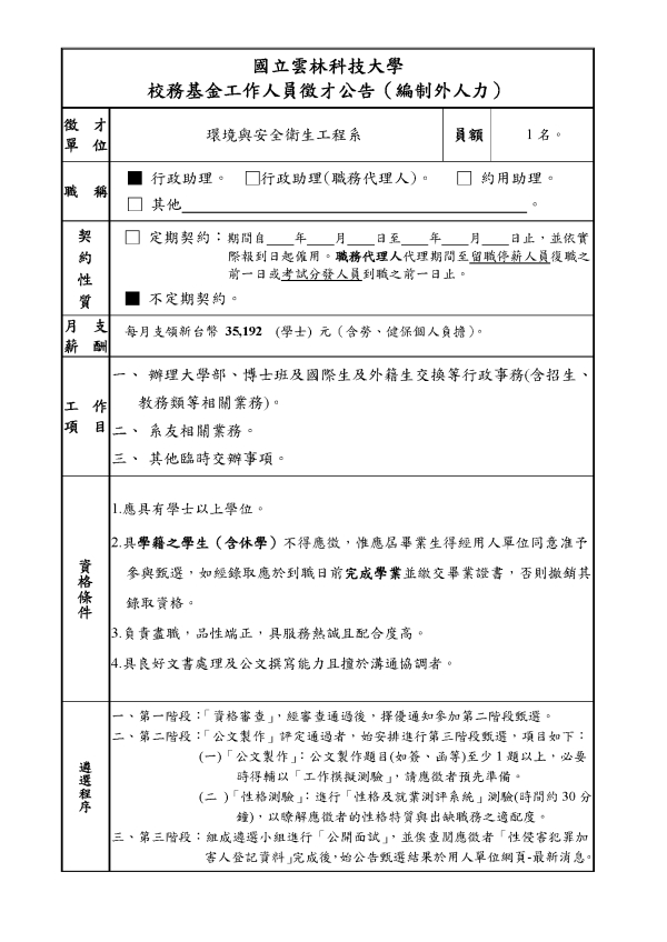
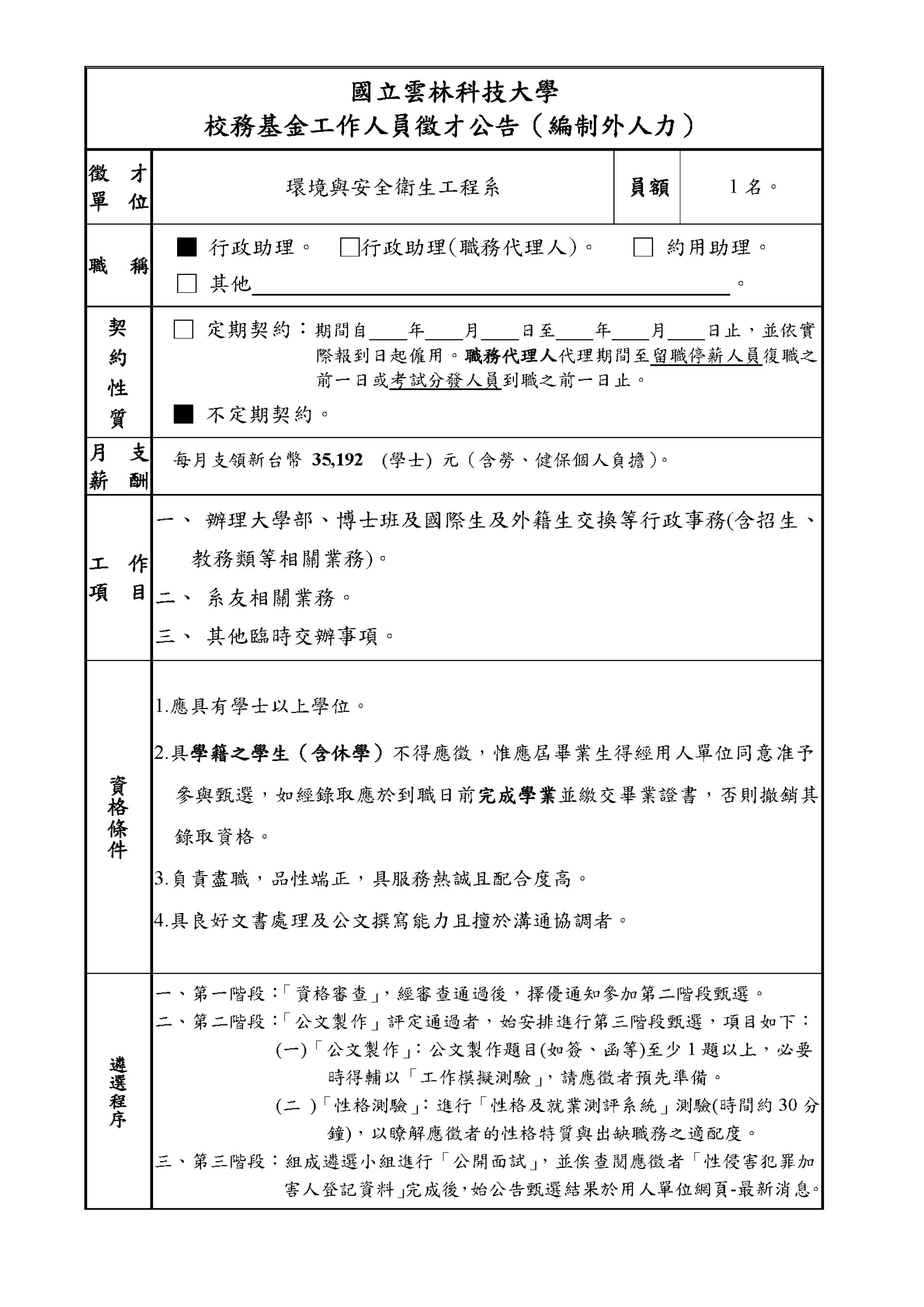
一、 採書面報名,請備妥下列文件並依序排列合併裝訂為一份。
1. 校務基金進用工作人員應徵報名表。 (請至人事室網頁/校務基金工作人員管理下載最新表格)。
2. 個人簡介與自傳(A4紙張直式橫書)。
3. 最高學歷證書影本(外國學歷須經本國主管機關之驗證或認證)。
4. 身分證正反面影本;大陸地區人民在臺設籍滿10年之證明文件。
5. 其他可反映個人工作能力與相關經驗之(證照)文件影本。
二、請於114年8月8日(星期五)前以郵件寄達(郵戳為憑),封面標題書明「應徵環安系行政助理」,或於公告截止日下班前親送工程三館2樓環安系辦公室,面試時間則另行通知。
三、聯絡人:賴小姐(05-5524666)。
